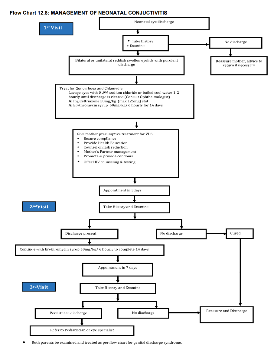
STI/RTI flow charts
exp date isn't null, but text field is
Steps in using the flow charts:
- Start by asking the patient for his/her symptoms.
- Find the appropriate flow chart, stated in the clinical problem box with “Patient Complaints of.”
- The clinical problem box usually leads to an action box, which asks you to examine the patient and/or take the history.
- Next, move to the decision box. After taking the history and examining the patient you should have the necessary information to choose Yes or No accurately.
- Depending on your choice, there may be further decision boxes and action boxes.
Note: For the appropriate management of STIs/RTIs syndrome, drugs in the watch group (azithromycin, cefixime and ceftriaxone) are the standard recommended for use as a first line treatment for the most STIs/RTIs starting at the Dispensary level, therefore, should be used only for STIs/RTIs at Primary HFs)








